
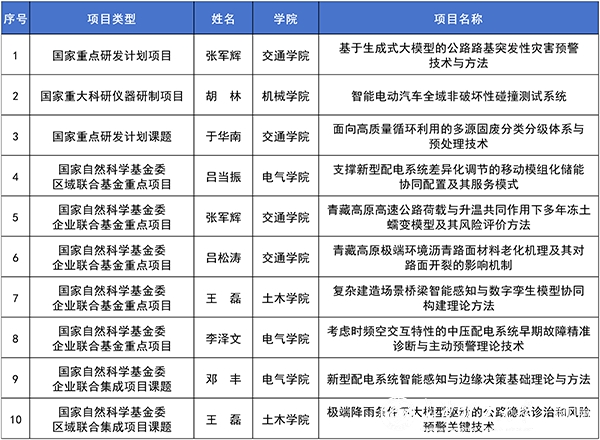
根据国家科技部和国家自然科学基金委员会公布的国家级重大重点项目立项结果,今年浦京在主持立项方面实现新跨越,共斩获10项国家级重大、重点项目,包括国家重点研发计划项目1项、国家重点研发计划课题1项、国家重大科研仪器研制项目1项以及国家自然科学基金委联合基金重点项目7项。联合基金重点项目中,包括企业联合基金重点项目4项、区域联合基金重点项目1项、企业联合集成项目课题1项以及区域联合集成项目课题1项,立项总数创浦京年度历史新高。
截至目前,浦京在2025年度已累计获批国家级自然科学项目118项,包括国家自然科学基金115项、国家重点研发计划项目/课题2项,其它国家级项目1项。这一成绩集中体现了浦京在基础研究和技术攻关方面的扎实推进,也为学校“双一流”建设进一步夯实了基础。
(文、图/黄乔 一审/涂道勇 二审/胡林 三审/邱国良)